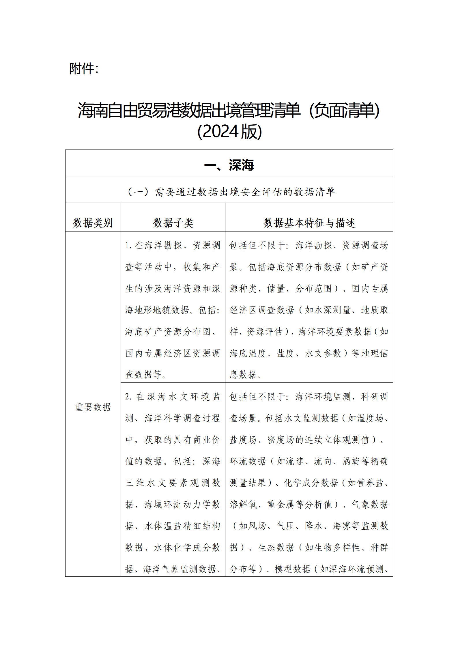
关于印发《海南自由贸易港数据出境管理清单(负面清单)(2024年版)》的通知

2025-02-20/

-- 分享 --

各有关单位:

为推动自贸港数据跨境流动更加便利,依据《促进和规范数据跨境流动规定》等有关文件规定,中共海南省委自贸港工作委员会办公室、海南省互联网信息办公室、海南省发展和改革委员会(海南省数据局)会同有关部门制定了《海南自由贸易港数据出境管理清单(负面清单)(2024 版)》,已通过上级部委备案。现正式印发,请遵照执行。

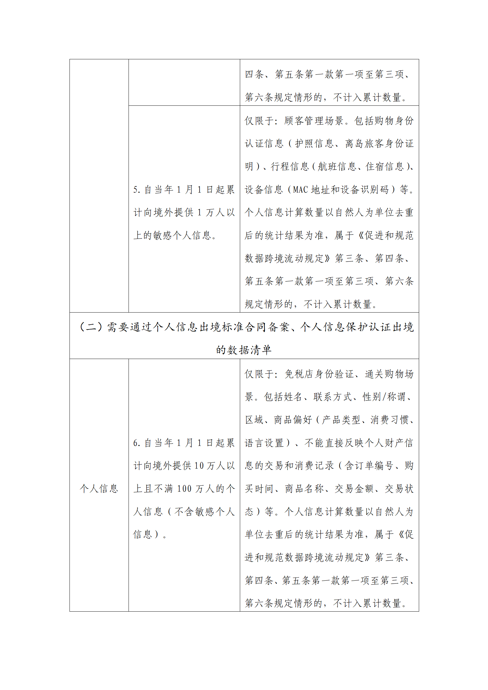
附件:《海南自由贸易港数据出境管理清单(负面清单)(2024版)》

海南省互联网信息办公室

海南省发展和改革委员会(海南省数据局)

中共海南省委自由贸易港工作委员会办公室

2025年2月8日



 

网站声明 | 联系我们

主办单位:

中共海南省委全面深化改革委员会办公室

中共海南省委自由贸易港工作委员会办公室

技术支持:海南南海网传媒股份有限公司   海南信息岛技术服务中心

机构设置

大事记

联系我们

主办单位:中共海南省委全面深化改革委员会办公室

中共海南省委自由贸易港工作委员会办公室

技术支持:海南南海网传媒股份有限公司

海南信息岛技术服务中心

琼ICP备19005356号 琼公网安备 46010802000557号